Logo-japid
J Adv Periodontol Implant Dent. 14(2):119-133. doi: 10.34172/japid.2022.023

Research Article

Prevalence of proximal contact loss between implant-supported fixed prosthesis and adjacent teeth and associated factors: A systematic review and meta-analysis

Shima Ghasemi 1 ORCID logo, Laleh Oveisi-Oskouei 2 ORCID logo, Ali Torab 1 ORCID logo, Hanieh Salehi-Pourmehr 3, * ORCID logo, Amirreza Babaloo 4 ORCID logo, Nafiseh Vahed 3, Nasrin Abolhasanpour 3, Sina Taghilou 2, Atieh Ghasemi 5
1Department of Prosthodontics, Faculty of Dentistry, Tabriz University of Medical Sciences, Tabriz, Iran
2Student Research Committee, Tabriz University of Medical Sciences, Tabriz, Iran
3Research Center for Evidence-based Medicine, Iranian EBM Center: A Joanna Briggs Institute Center of Excellence, Tabriz University of Medical Sciences, Tabriz, Iran
4Department of Periodontology and Implant Dentistry, Faculty of Dentistry, Tabriz University of Medical Sciences, Tabriz, Iran
5Department of Pediatrics, Faculty of Dentistry, Tabriz University of Medical Sciences, Tabriz, Iran
*Corresponding author: Hanieh Salehi-Pourmehr, E-mail: [email protected]

Abstract

Background. This systematic review and meta-analysis investigated the prevalence of proximal contact loss and its associated factors.

Methods. A bibliographic search was conducted in June 2021 with no limitation in the article date or language and updated in January 2022 by hand searching. There was no time limit on the search to retrieve all studies. The search included randomized controlled trials or quasi-experiments, and cross-sectional or cohort studies were included in the absence of these studies. Two authors screened the title and abstract. After evaluating the full texts of selected articles, irrelevant studies and or non-English papers that were impossible to translate were excluded. Disagreements between the re­viewers’ selection process were resolved by debate on the eligibility of studies. Standardized critical appraisal instruments from the Joanna Briggs Institute for different types of studies were used to assess the studies’ quality. Comprehensive Meta-Analysis (CMA) software (Version 2.2; Biostat, Englewood, NJ) was used for data analysis.

Results. The proximal contact loss (PCL) frequency was %29. According to the results, the frequencies of PCL for the distal and mesial aspects were %7 and %21, respectively. The meta-analysis results showed that the contact loss events on the mesial aspect were statistically higher than on the distal aspect (P<0.0001). There were no significant differences between other associated factors such as the mandibular or maxillary arch, retention type, opposing dentition, implant type, molar or non-molar, parafunction behaviors, and vitality of adjacent teeth. There was a significant association between bone loss and PCL, and in individuals with bone loss >%50, the proximal contact loss was higher (OR: %95[ 2.43 CI: 4.03‒1.47], P=0.0006). The PCL in the anterior area was lower than in the posterior area (P=0.004). Although the frequency of contact loss in females was higher than in males, this rate was not statistically significant.

Conclusion. The PCL on the mesial aspect and the posterior area was high. In individuals with bone loss >%50, the proximal contact loss was higher than in others.

Keywords: Adjacent teeth, prosthesis, proximal contact loss, systematic review

Copyright

© 2022 The Author(s).
This is an open access article distributed under the terms of the Creative Commons Attribution License (http://creativecommons.org/licenses/by/4.0/), which permits unrestricted use, distribution, and reproduction in any medium, provided the original work is properly cited.

Introduction

Implant-supported restorations are highly successful and are among the current standard of care for restoring and replacing lost teeth.1,2Although this treatment is considered reliable, providing comfort by simulating the appearance, high survival rates, and function of natural teeth,3,4 implant therapy entails a risk of biological (peri-implant mucositis or peri-implantitis) and mechanical (screw loosening, screw fracture, or fracture of the superstructure material) complications with individual variabilities in prosthetic designs.5,6

Proximal contact loss (PLC) is one of the most important postoperative complications. However, Gibbard and Zarb7 (2002) described the absence of a proximal contact point as the loss of the contact point between implant-supported fixed prostheses and the adjacent tooth for the first time. After dental implant placement, interproximal contact loss is a prosthetic complication with a high prevalence of 18–66% in the maxilla and 37–54% in the mandible three months after prosthetic treatment.8

There is a consensus that modifying the spatial relationship between an implant and the supporting bone is impossible, even in cases that have undergone significant changes because of craniofacial growth.9 In addition, subjects that exhausted their growth potential may experience tooth movement,10 generally observed in mandibular incisor crowding, the overeruption of maxillary incisors, and mesial drift that usually occurs in mandibular first molars.11 The possibility of mesial tipping or drifting of adjacent teeth may cause a significant opening in the mesial contact point.12 Biofunctional aspects could be effective in altering tooth positions so that changes in the chewing pattern or the contact points lead to alterations in proximal contacts.13 PCL affects periodontal health, and loss of the contact points between a tooth-supported fixed restoration and the adjacent teeth is associated with food impaction.14

Thus, this systematic review and meta-analysis investigated the prevalence of proximal contact loss and its relevant factors and effects on periodontal/pre-implant tissue conditions in the embrasures between implants and adjacent teeth that affect the health of adjacent teeth and may cause dental caries, periodontal problems, and mucositis


Methods

Search strategy

A bibliographic search was conducted in Web of Sciences, PubMed, Scopus, ProQuest, Embase, Medline (via Ovid), Google Scholar, Cochrane Library, ongoing trials registers, and conference proceedings in June 2021, with no limitation in the article date or language, and updated at January 2022 by hand searching. For this purpose, the following keywords were searched: “dental implant,” “dental prosthesis,” “implant-supported prosthesis,” “FDP,” “tooth migration,” “adjacent teeth,” “proximal contact loss,” “open contacts,” “contact tightness,” and “food impaction.” In addition to the strategic search, a manual search was carried out in the references of related articles to reduce the possibility of missing studies.

Inclusion and exclusion criteria

Inclusion criteria were as follow: studies analyzing the reasons for PCL between the implant-supported fixed prosthesis and adjacent teeth in individuals having lost a tooth for any reason after 18 years of age with sufficient bone remaining, who were candidates for dental implant treatment. There was no time limit on the search to retrieve all studies. The search included randomized controlled trials or quasi-experiments. In the absence of these studies, cross-sectional or cohort studies were also included. Preliminary articles were selected and reviewed based on inclusion criteria. Two authors screened the titles and abstracts. After evaluating the full texts of the selected articles, irrelevant studies or non-English papers that were impossible to translate were excluded. Disagreements between the reviewers’ selection processes were resolved by discussing the eligibility of studies.

Assessment of methodological quality

For this purpose, two independent reviewers assessed the eligible studies for critical appraisal according to standardized critical appraisal instruments from the Joanna Briggs Institute for different types of studies, including cohort, RCT, and quasi-experimental studies.15 Any disagreements between the two reviewers were resolved by discussion or consultation with the third reviewer. Studies with a ½ or higher score level in questions were included as high- or moderate-quality studies (Table 1).

Table 1. Critical appraisal results of eligible studies
Study Q1 Q2 Q3 Q4 Q5 Q6 Q7 Q8 Q9
Gohil et al (1973) YesUCNoYesNAYesYesYesYes
Gibbard and Zarb (2002) NoYesNoNoNANoUCUCNo
Wei et al (2008) YesUCNAYesYesYesYesYesYes
Koori et al (2010) YesYesUCYesNAYesYesYesYes
Ahmad (2011) NAYesYesYesNAYesYesYesYes
Byun et al. (2015) YesYesNoYesNAYesYesYesYes
Ren et al. (2016) NoYesNoYesYesYesUCYesNo
Wong et al. (2015) NoUCNoYesNAYesYesYesYes
Akhtar et al (2015) YesNAUCYesYesYesYesUCYes
Varthis et al. (2016) NoYesNoYesNAUCNoUCYes
Pang et al. (2017) YesYesNoYesYesYesYesYesYes
French et al. (2019) YesYesYesYesNAUCUCYesYes
Shi et al. (2019) NoYesNoYesYesYesYesYesYes
Jo et al (2019) YesYesNAYesYesYesYesYesUC
Almalki et al (2019) YesYesUCYesYesYesYesYesUC
Bompolaki et al. (2020) NoYesNoYesNAYesYesYesYes
Kandathilparambil et al. (2020) NoNoNoUCYesNoYesUCNA
Liang et al. (2020) NoYesYesYesNAYesYesYesYes
Saber et al. (2020) YesYesNoYesUCUCUCYesYes
Yen et al. (2020) YesYesNoYesNAUCYesYesYes
Wang et al. (2020) YesYesYesYesNAUCUCNoNo
Mehanna et al (2021) UCYesNAYesYesYesYesYesYes
Latimer et al. (2021) YesYesUCYesYesYesYesYesNA
Chen et al. (2021) UCNoNAYesYesYesYesYesYes

NA: not applicable, UC: unclear

Data extraction

A standardized data extraction form was used to record the relevant information of selected studies as follows: author(s), year of publication, design of the study, number of patients, age, number of implants, number of implant prostheses, retention type, number of patients with systemic illness, number of patients with periodontal disease, number of patients with parafunctional habits, number of smokers, bone level, traumatic occlusion (plunger cusp), vitality of adjacent teeth, root configuration of adjacent teeth, distribution of prostheses, number of proximal contacts, number of PCL, opposing dentition, follow-up years, assessment, and conclusion (supplementary file).

Statistical analysis

Quantitative papers, whenever possible, were pooled in the statistical meta-analysis using the JBI-MAStARI and Comprehensive Meta-Analysis (CMA) software (version 2.2; Biostat, Englewood, NJ). All the results were subject to double data entry. Heterogeneity was assessed statistically using the standard chi-squared test and explored using subgroup analysis based on the different quantitative study designs included in this review. Where statistical pooling was not possible, the findings were presented in a narrative form, including tables and figures. Q statistic was used for detecting heterogeneity within the studies. In addition, I2 statistic was applied to estimate the effect of heterogeneity in the studies. I2 was considered low at 75%. A fixed-effect model was applied in cases with no statistical difference in heterogeneity (P≥0.05); otherwise, a random-effect model was used. Furthermore, funnel plots were used to assess the publication bias.


Result

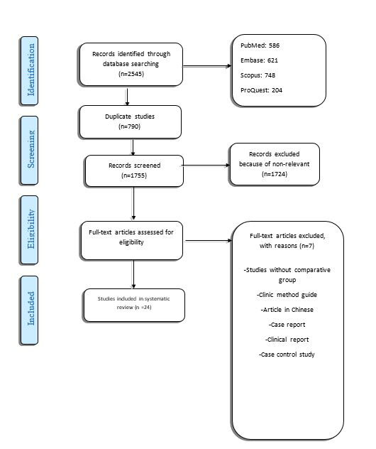
The details of publications during selection and elimination are summarized in the Preferred Reporting Items for Systematic Reviews and Meta-analysis protocols (PRISMA) study flow diagram (Figure 1).

japid-14-119-g001
Figure 1. Search results and study selection and inclusion process.

Of 2545 records identified through database16 searching, 24 articles had selection criteria for full-text reading. Nine full-text studies did not meet the inclusion criteria and were excluded. Of the 19 included articles, one article was added to this study by manual search.7 Of included studies(7,16-38) 14 had a retrospective design,(17-19,21,22,24-28,30,32,37,38) 7 studies(7,20,23,29,33,35,36) were prospective, and 3 were cross-sectional studies.(16,31,34) The details and data extracted from each study are summarized in the supplementary file.

Of 7480 implants, 570 implants were placed in the maxilla and 638 in the mandible. Moreover, while 7 articles17,19,20,23,27,29,31included research that was limited to posterior implant-supported prostheses, 3 study8,16,34 reported both anterior and posterior implant-supported prostheses, and only one article26 included anterior prostheses.

Meta-analysis results

Nineteen studies were eligible for meta-analysis. According to the results of the meta-analysis, the frequency of PCL was 29.4% (95% CI: 22.6‒37.2%) (Q-value=643.491, I2=97.20) (Figure 2). However, I2 was >50%, indicating the high heterogeneity of the studies. We, therefore, used the random-effect model here.

japid-14-119-g002
Figure 2. The frequencies of proximal contact loss.

Fourteen studies16,18,23-30,32-34,37were eligible to evaluate the frequency of PCL based on mesial or distal aspects. According to the results, the frequency for the distal aspect was 7.3% (95% CI: 3.7‒14.0%, Q-value=465.431, df=13, P<0.001, I2=97.20). Concerning the mesial aspect, this rate was 21.4% (95% CI: 14.9‒29.7%, Q-value=484.197, df=14, P<0.001, I2=97.31). The overall point estimate was 16.3% (95% CI: 11.8‒22.1%, Q-value=1155.458, df=27, P<0.001, I2=97.66) (Figure 3a, 3b). Also, the meta-analysis showed that the contact loss event on the mesial aspect was statistically higher than on the distal aspect (P<0.0001).

japid-14-119-g003
Figure 3. a. Frequency of PCL in terms of mesial and distal aspects. b. Comparison of the PCL in terms of mesial or distal aspects.

Eleven studies16,23,26,28-30,32-34,37,38were eligible to evaluate the frequency of PCL in terms of the mandibular or maxillary arch. According to the results, this frequency for the mandible was 30.3% (95% CI: 16.6‒48.7%, Q-value=649.789, df=10, P<0.001, I2=98.46), with 26.9% (95% CI: 14.8‒43.7%, Q-value=482.731, df=10, P<0.001, I2=97.92) for the maxilla. Overall, this rate was 28.5% (95% CI: 18.9‒40.6%, Q-value=1141.9111, df=21, P<0.001, I2=98.16) (Figure 4a). Also, the results of the meta-analysis showed that the contact loss event in the mandibular or maxillary arch was similar (OR: 1.04 [95% CI: 0.92‒1.16], P=0.56) (Figure 4b).

japid-14-119-g004
Figure 4. a. Frequency of contact loss in mandible over maxillary arch, b. Comparison of the results of proximal contact loss based on the arch

Four studies24,29,32,34were included in the meta-analysis to compare the results of PCL in terms of the retention type. The point estimate for cement retention was 13.6% (95% CI: 3.1‒43.1%, Q-value=99.099, df=3, P<0.001, I2=96.97), and for screw retention this rate was 19.2% (95% CI: 5.2‒50.9%, Q-value=52.860, df=3, P<0.001, I2=94.32). The overall point estimate was 16.4% (95% CI: 6.3‒36.5%, Q-value=151.465, df=7, P<0.001, I2=95.43) (Figure 5a). According to the meta-analysis, there was no association between the retention type and PCL (OR: 0.71 [95% CI, 0.45‒1.11], P=0.13) (Figure 5b).

japid-14-119-g005
Figure 5. a. Frequency of contact loss in terms of retention type, b. Comparison of the results of proximal contact loss based on the retention type.

Two studies23,30were included in the meta-analysis to investigate the effect of opposing dentition on PCL. According to the results, the point estimate for natural tooth was 29.4% (95% CI: 4‒80.5%, Q-value=119.532, df=1, P<0.001, I2=99.16). This rate for prosthesis was 30.7% (95% CI: 3.3‒85.1%, Q-value=100.768, df=1, P<0.001, I2=99.01). The overall point estimate was 30% (95% CI: 7.2‒70.2%, Q-value=220.300, df=3, P<0.001, I2=98.75) (Figure 6a). According to the meta-analysis, there was no association between the opposing dentition and PCL (OR: 0.94 [95% CI, 0.68‒1.31], P=0.73) (Figure 6b).

japid-14-119-g006
Figure 6. a. Frequency of contact loss in terms of Opposing Dentition, b. Comparison of the results of proximal contact loss based on the opposing dentition.

According to five studies16,26,28,29,30included in the meta-analysis, the frequency of contact loss for molars was 20.7% (95% CI: 11.3‒34.9%, Q-value=159.989, df=4, P<0.001, I2=97.50), and for non-molars, the point estimate was 15.2% (95% CI: 7.2‒29.4%, Q-value=131.007, df=1, P<0.001, I2=96.94), with 18.2% overall (95% CI: 11.4‒27.8%, Q-value=290.996, df=8, P<0.001, I2=96.92) (Figure 7a). According to the meta-analysis, there was no association between the molar or non-molar teeth and PCL (OR: 1.47 [95% CI, 0.78-2. 78], P=0.23) (Figure 7b).

japid-14-119-g007
Figure 7. a. Frequencies of contact loss in terms of molar or non-molar teeth. b. Comparison of the results of proximal contact loss in the molar or non-molar teeth.

Seven studies16,24,29,30,31,32,34were included in the meta-analysis to evaluate the frequency of contact loss in terms of splinted and non-splinted (single unit) implants. The results showed a similar point estimate for both splinted and non-splinted implants, with 22.6% (95% CI: 12.1‒38.3%, Q-value=129.352, df=6, P<0.001, I2=95.36) for splinted and single-unit implants (point estimate: 22.6% [95% CI: 13.1‒36.2%, Q-value=96.467, df=6, P<0.001, I2=93.78]). Overall this rate was 22.6% (15.1%-32.5%, Q-value=225.819, df=12, P<0.001, I2=94.28) (Figure 8a). According to the results of the meta-analysis, there was no association between the type of implant and PCL (OR: 1.08 [95% CI, 0.64-1. 14), P=0.77]) (Figure 8b).

japid-14-119-g008
Figure 8. a. Frequencies of contact loss in terms of the splinted implant and non-splinted (single unit) implants. b. Comparison of the results of proximal contact loss in the splinted implant or single units.

The point estimate of three included studies23,29,32for parafunction habits was 37.3% (95% CI: 12.6‒71.1%, Q-value=41.577, df=2, P<0.001, I2=95.19), and for non-parafunction, it was 26.8% (95% CI: 8.2‒60.1%, Q-value=52.208, df=2, P<0.001, I2=96.16), with overall 31.8% (14.6‒55.9%, Q-value=93.846, df=5, P<0.001, I2=94.67) (Figure 9a). According to the results of the meta-analysis, there was no association between the parafunctional habits and PCL (OR: 0.94 [95% CI, 0.48‒1.86], P=0.87) (Figure 9b).

japid-14-119-g009
Figure 9. a. Frequencies of contact loss in terms of the parafunctional and non-parafunctional habits. b. Comparison of the results of proximal contact loss in terms of the function.

To investigate the frequency of contact loss in terms of the vitality of adjacent teeth, Four studies16,23,24,32 were included for this outcome; the results showed that the frequency of contact loss in non-vital adjacent teeth was 16.9% (95% CI: 2.5‒62.2%, Q-value=102.407, df=3, P<0.001, I2=97.07), and for vital adjacent teeth this rate was similar, i.e., 17% (95% CI: 4.5‒46.7%, Q-value=167.107, df=3, P<0.001, I2=98.20). Overall, the point estimate was 16.9% (95% CI: 5.8‒40.3%, Q-value=271.416, df=8, P<0.001, I2=97.42) (Figure 10a). According to the results of the meta-analysis, there was no association between the vitality of adjacent teeth and PCL (OR: 0.97 [95% CI, 0.34‒2.72], P=0.95) (Figure 10b).

japid-14-119-g010
Figure 10. a. Frequencies of contact loss in terms of the vitality of adjacent teeth. b. Comparison of the results of proximal contact loss in terms of the vitality of adjacent teeth.

For evaluating the association of bone loss with PCL, we categorized the results based on the amount of bone loss: <50% or >50%, and three studies (23, 32, 33) were eligible for meta-analysis. When bone loss was <50%, the frequency of contact loss was 20.2% (95% CI: 3.3‒65.5%, Q-value=130.375, df=2, P<0.001, I2=98.46), and in the cases with bone loss >50%, the point estimate was 37.5% (95% CI: 9.2‒78.0%, Q-value=33.255, df=2, P<0.001, I2=93.98). Overall, this rate was 29.1% (95% CI: 9.8‒60.9%, Q-value=165.724, df=5, P<0.001, I2=96.98) (Figure 11a). According to the results of the meta-analysis, there was a significant association between bone loss and PCL, and in individuals with bone loss >50%, the proximal contact loss was higher (OR: 2.43 [95% CI, 1.47‒4. 03], P=0.0006) (Figure 11b).

japid-14-119-g011
Figure 11. a. Frequencies of contact loss in terms of the amount of bone loss. b. Comparison of the results of proximal contact loss in terms of bone loss.

In the seven studies (16, 23, 29, 30, 32-34) included in meta-analysis for gender differences, the results showed that in females the frequency of contact loss was 32.7% (95% CI: 29.2‒36.5%, Q-value=119.956, df=6, P<0.001, I2=94.99), with 26.2% (95% CI: 23.1‒29.5%, Q-value=119.956, df=6, P<0.001, I2=96.70) in males, and overall, 32.8% (95% CI: 21.0‒47.4%, Q-value=309.956, df=13, P<0.001, I2=95.79) (Figure 12a). Also, according to the results presented in Figure 13, the total event rate of contact loss in females was higher than in males. However, this rate was not statistically significant (OR: 0.80 [95% CI, 0.67‒4.39], P=0.07) (Figure 12b).

japid-14-119-g012
Figure 12. a. Frequencies of contact loss in terms of gender. b. Comparison of the results of proximal contact loss in both genders.

Four studies23,24,30,33were eligible for evaluating PCL in terms of age category. According to the results, the frequency of contact loss in patients <50 years of age was 25.7% (95% CI: 10.6‒50.2%, Q-value=88.463, df=3, P<0.001, I2=96.60); for individuals >50 years of age, it was 32.1% (95% CI: 13.1‒59.7%, Q-value=158.196, df=3, P<0.001, I2=98.10), and overall, 28.6%, (95% CI: 15.5‒46.6%, Q-value=246.659, df=7, P<0.001, I2=97.16) (Figure 13a). Also, according to the results presented in Figure 14, the total event rate of contact loss in individuals <50 years of age was lower than in patients >50 years of age. However, this rate was not statistically significant (OR: 0.37 [95% CI, 0.11‒1.19], P=0.10) (Figure 13b).

japid-14-119-g013
Figure 13. a. Frequencies of contact loss in terms of the age. b. Comparison of the results of proximal contact loss in elderly individuals.

Based on the four studies,16,26,34,38 which were included in the meta-analysis, the contact loss rate in the anterior area was 34% (95% CI: 17.3‒55.9%, Q-value=31.293, df=3, P<0.001, I2=90.41), with 37.4% (95% CI: 15.7‒65.7%, Q-value=150.752, df=3, P<0.001, I2=98.01) in the posterior area, and overall, 35.3% (95% CI: 21.1‒52.6%, Q-value=185.637, df=7, P<0.001, I2=96.22) (Figure 14a). According to our results, there was a significant correlation between the location and the PCL, and in the anterior area, it was lower than the posterior area(OR: 0.78 [95% CI, 0.66‒0. 92], P=0.004) (Figure 14).

japid-14-119-g014
Figure 14. a. Frequencies of contact loss in terms of location. b. Comparison of the results of proximal contact loss in terms of location.

Publication bias

There was no evidence of publication bias in favor of studies reporting a high frequency of PCL using the Begg-Mazumdar test (Tau=0.0065, z-value=0.0378, two-tailed P=0.969) (Figure 15).

japid-14-119-g015
Figure 15. Publication bias of the included studies.


Discussion

The proximal contact loss (PCL) frequency was 29%. According to the results, the frequency of PCL for the distal aspect was 7%, with 21% for the mesial aspect. The meta-analysis results showed that the contact loss event on the mesial aspect was statistically higher than on the distal aspect (P<0.0001). There was no significant difference between other associated factors such as the arch of the mandible or maxilla, retention type, opposing dentition, implant type, molar or non-molar teeth, parafunctional habits, and vitality of adjacent teeth. There was a significant association between bone loss and PCL, and in individuals with bone loss >50%, the proximal contact loss was higher (OR: 2.43 [95% CI, 1.47‒4. 03], P=0.0006). The PCL of the anterior area was lower than the posterior area (P=0.004). Although the frequency of contact loss was higher in females than in males, the difference was not significant.

After the occlusal forces are applied anteriorly for a long time, the adjacent teeth tend to migrate in the mesial direction.39 Therefore, the possibility of open proximal contact on the mesial aspect is twice greater than on the distal aspect of implant-supported prostheses. A continuous increase in the interproximal gap was observed, with a three-fold tighter contact in the distal than in the mesial contact.20 Mesial migration happens in a 3D complex pattern with labial or lingual components following an adaptive reaction to the continuous occlusal forces and supporting structure growth.27,38 Our findings showed that the frequency of mesial open contact (21.2%) was greater than distal contact (7.7%). The potential factors influencing the PCL at the mesial aspect are mesial migration and traumatic occlusion, such as a plunger cusp, which was reported by only one study (P=0.0046).24

Previous studies have shown a dynamic relationship between interproximal contacts and the occlusal function.13 In the relax and rest condition, mandibular proximal contacts were stronger than the maxilla. In contrast, increased maxillary contacts’ strength was observed during the clench condition compared to mandibular contacts.40 Overall, there is no significant difference between the strength of mandibular contacts at rest and during clenching.40 Therefore, it is evident that occlusal function affects more maxillary contacts than mandibular contacts.41 This study demonstrated that PCL is more common in the mandible (27.1%) than in the maxilla (24.5%). However, the difference between the two meta-analyzed proportions was remarkably lower than reported in several studies. This difference may have been due to a higher degree of mesial drift in the mandible.

Older people may show a decline in resistance to forces by reducing the level of bone located around their teeth.23 Some previous studies reported a higher rate of open proximal contacts in aged individuals than in young persons.37 Also, an inverse relationship was observed between open proximal contact and bone level around the adjacent teeth.23 This study reported a significant association between bone loss and contact loss; therefore, bone loss of <50% leads to higher PCL. Our analysis showed that the frequency of contact loss in individuals >50 years of age (32.1%) was more than that in those <50 years of age; however, the difference was not significant. The frequency of contact loss in females (32.7%) was higher than in males (26.2%).

It is possible that splinting increases the resistance of prostheses to dental forces and limits tooth migration.19,23 Previous research demonstrated that the rate of proximal contact loss near the implants splinted with fixed dental prostheses (FDP) was 2.5 times higher than that adjacent to the single implant-supported restorations. However, splinting of the implants was not considered a significant factor for PCL.16 Our results also showed no association between splinted and non-splinted implants and PCL.

The opposing dentition has a more critical role in developing OPC due to the dynamic relationship of interproximal contacts.13 However, no significant association was reported between OPC and the opposing dentition.19 OPC can occur when an implant-supported prosthesis is placed out of occlusion26 and without opposing antagonists.23 Other variables, such as occlusal forces and parafunctional habits, had no significant effect on OPC.29 Our results showed no significant relationship between the opposing dentition and contact loos. The current study reported that contact loss in the anterior area was lower than in the posterior area. However, there was no significant difference in the effect of premolar and molar areas on PCL.

A strategy for removing the implant-supported prostheses from the patient’s oral cavity is screw retention. Nevertheless, screw retention could impact the induction of force to adjacent teeth due to inconsistency in implant prostheses.42 Cement retention could be vital in eliminating a potential source of faults related to any possible misfit of implant abutment.43 Our analysis showed that the frequency of contact loss in terms of retention type in cement retention, screw retention, and overall was 13.6%, 19.2%, and 16.4%, respectively. There was no significant association between retention type and PCL.

Different factors can influence interproximal contacts, such as the various patterns of facial growth,44 vitality of adjacent teeth,37 and the time of day.40 Probably, increased contact tightness is not stable and may decrease after applying orthodontic forces to adjacent teeth.20 It is essential to inform patients of the possible development of OPC. The follow-up time is one of the most critical factors for investigating OPC development.23,26 OPC developed less than three months after implant-supported prostheses delivery and gradually increased over time.26,38 According to our study, the incidence of interproximal contact loss increased over time; the differences between various studies might also be due to the follow-up duration. According to our study, no significant difference was observed between implants’ proximity to nonvital and vital teeth.

In evaluating the relationship between the angulation of natural teeth with the axis of the implant, studies have reported a much higher prevalence of PCL in single-root adjacent teeth than in multi-rooted adjacent teeth.16,37 In our research, only two articles mentioned the root configuration of adjacent teeth. Wong et al19reported the effect of angulation (P=0.874); Pang et al23 reported that the root configuration of the adjacent teeth was significantly associated with the cumulative PCL rate (P<0.05).

Several factors are associated with the prevalence and the severity of periodontal diseases, including the number of missing teeth,45 oral hygiene,46and alveolar bone height.47 Smoking is considered a risk factor for periodontal disease.48 One study showed a significantly higher frequency of periodontal pockets in smokers than nonsmokers. Subsequently, a significant correlation was demonstrated between smoking and periodontal disease.49 In this review, only three studies25,32,36evaluated the effect of smoking on proximal contact loss, reporting no significant association between them. Also, patients with systemic diseases like diabetes did not exhibit any significant differences in PCL (P=0.389).32

Parafunctional habits are prevalent among patients visiting dentists, and they pose one of the major dental challenges for dentists. These parafunctional habits have a significant undesirable effect on teeth and dental prostheses.50 In our review, three studies evaluated the effects of parafunctional habits on PCLof implant-supported fixed prostheses and did not report significant differences in PCL.19,23,32Our meta-analysis showed the point estimates of these three studies as follows: 37.3% for parafunctional habits, 26.8% for non-parafunctional habits, and 31.8% for overall habits, with no association between the PCL and parafunctional habits.

Concerning the efficacy of occlusal appliances in preventing PCL, they can prevent tooth movements. Therefore, they should be effective as a protective factor. Moreover, these appliances would only be effective in preventing PCL occurring due to tooth movement, and no clear etiology can be identified from the available evidence.31,35


Conclusion

The proximal contact loss (PCL) frequency was 29%. According to the results, the contact loss event on the mesial aspect was significantly higher than on the distal aspect. There was no significant difference between other associated factors such as gender, mandibular or maxillary arch, retention type, opposing dentition, implant type, molar or non-molar teeth, parafunctional habits, and vitality of the adjacent teeth. However, there was a significant association between bone loss and PCL, and the proximal contact loss was higher in individuals with bone loss >50%. In addition, PCL in the anterior area was lower than in the posterior area.


Acknowledgments

None.


Competing interests

The authors declare no competing interests.


Authors’ contributions

SG designed the study. LOO wrote the initial draft of the manuscript. HSP and NA revised the draft. All authors contributed to the manuscript’s writing and critical revision. All authors read and approved the final version of the manuscript.


Funding

This study was not financially supported by any entity.


Availability of data

The data from the reported study are available upon request from the corresponding author.


Ethics approval

The protocol of the present study was approved by the Ethics Committee of Tabriz University of Medical Sciences under the code IR.TBZMED.REC.1400.311 All the patients signed informed consent forms.


References

  1. Grisar K, Sinha D, Schoenaers J, Dormaar T, Politis C. Retrospective Analysis of Dental Implants Placed Between 2012 and 2014: Indications, Risk Factors, and Early Survival. Int J Oral Maxillofac Implants 2017;32(3). 10.11607/jomi.5332.
  2. Pjetursson BE, Sailer I, Zwahlen M, Hämmerle CH. A systematic review of the survival and complication rates of all-ceramic and metal–ceramic reconstructions after an observation period of at least 3 years. Part I: single crowns. Clin Oral Implants Res 2007; 18:73-85. doi: 10.1111/j.1600-0501.2007.01467.x [Crossref] [ Google Scholar]
  3. Hattori Y, Satoh C, Kunieda T, Endoh R, Hisamatsu H, Watanabe M. Bite forces and their resultants during forceful intercuspal clenching in humans. J Biomech 2009 Jul 22; 42(10):1533-8. doi: 10.1016/j.jbiomech.2009.03.040 [Crossref] [ Google Scholar]
  4. Papaspyridakos P, Bordin TB, Kim YJ, El-Rafie K, Pagni SE, Natto ZS, et al. Technical complications and prosthesis survival rates with implant-supported fixed complete dental prostheses: a retrospective study with 1-to 12-year follow-up. J Prosthodont. 2020 Jan;29(1):3-11. 10.1111/jopr.13119.
  5. Sailer I, Strasding M, Valente NA, Zwahlen M, Liu S, Pjetursson BE. A systematic review of the survival and complication rates of zirconia-ceramic and metal-ceramic multiple-unit fixed dental prostheses. Clin Oral Implants Res. 2018 Oct;29 Suppl 16:184-198. 10.1111/clr.13277.
  6. Pjetursson BE, Valente NA, Strasding M, Zwahlen M, Liu S, Sailer I. A systematic review of the survival and complication rates of zirconia-ceramic and metal-ceramic single crowns. Clin Oral Implants Res. 2018 Oct;29 Suppl 16:199-214. 10.1111/clr.13306.
  7. Gibbard LL, Zarb G. A 5-year prospective study of implant-supported single-tooth replacements. J Can Dent Assoc 2002; 68(2):110-7. [ Google Scholar]
  8. Varthis S, Tarnow DP, Randi A. Interproximal open contacts between implant restorations and adjacent teeth. Prevalence–causes–possible solutions. J Prosthodont. 2019 Feb;28(2):e806-e810. 10.1111/jopr.12980.
  9. Odman J, Gröndahl K, Lekholm U, Thilander B. The effect of osseointegrated implants on the dento-alveolar development. A clinical and radiographic study in growing pigs. Eur J Orthod. 1991 Aug;13(4):279-86. 10.1093/ejo/13.4.279.
  10. Oesterle LJ, Cronin Jr RJ. Adult growth, aging, and the single-tooth implant. Int J Oral Maxillofac Implants. 2000 Mar-Apr;15(2):252-60.
  11. Jemt T, Gunilla A, Henriksson K, Bondevik O. Tooth movements adjacent to single-implant restorations after more than 15 years of follow-up. Int J Prosthodont 2007;20(6).
  12. Greenstein G, Carpentieri J, Cavallaro J. Open contacts adjacent to dental implant restorations: etiology, incidence, consequences, and correction. J Am Dent Assoc 2016; 147(1):28-34. doi: 10.1016/j.adaj.2015.06.011 [Crossref] [ Google Scholar]
  13. Oh SH, Nakano M, Bando E, SHIGEMOTO S, JEONG JH, KANG DW. Relationship between occlusal tooth contact patterns and tightness of proximal tooth contact. J Oral Rehabil 2006; 33(10):749-53. doi: 10.1111/j.1365-2842.2006.01635.x [Crossref] [ Google Scholar]
  14. Jernberg GR, Bakdash MB, Keenan KM. Relationship between proximal tooth open contacts and periodontal disease. J Periodontol 1983; 54(9):529-33. doi: 10.1902/jop.1983.54.9.529 [Crossref] [ Google Scholar]
  15. Porritt K, Gomersall J, Lockwood C. JBI’s systematic reviews: study selection and critical appraisal. Am J Nurs 2014; 114(6):47-52. doi: 10.1097/01.NAJ.0000450430.97383.64 [Crossref] [ Google Scholar]
  16. Byun SJ, Heo SM, Ahn SG, Chang M. Analysis of proximal contact loss between implant-supported fixed dental prostheses and adjacent teeth in relation to influential factors and effects. A cross-sectional study. Clin Oral Implants Res 2015; 26(6):709-14. doi: 10.1111/clr.12373 [Crossref] [ Google Scholar]
  17. Gohil K, Talim S, Singh I. Proximal contacts in posterior teeth and factors influencing interproximal caries. J Prosthet Dent 1973; 30(3):295-302. doi: 10.1016/0022-3913(73)90186-8 [Crossref] [ Google Scholar]
  18. Ahmad Z. Porcelain fused to metal (PFM) crowns and caries in adjacent teeth. J Coll Physicians Surg Pak 2011; 21(3):134. [ Google Scholar]
  19. Wong AT, Wat PY, Pow EH, Leung KC. Proximal contact loss between implant-supported prostheses and adjacent natural teeth: a retrospective study. Clin Oral Implants Res 2015; 26(4):e68-e71. doi: 10.1111/clr.12353 [Crossref] [ Google Scholar]
  20. Ren S, Lin Y, Hu X, Wang Y. Changes in proximal contact tightness between fixed implant prostheses and adjacent teeth: A 1-year prospective study. J Prosthet Dent 2016; 115(4):437-40. doi: 10.1016/j.prosdent.2015.08.018 [Crossref] [ Google Scholar]
  21. Akhtar Q, Danyal S, Zareen S, Ahmed B, Maqsood M, Azad AA. Clinical evaluation of proximal contact points in fixed prostheses. J Coll Physicians Surg Pak. 2015.
  22. Varthis S, Randi A, Tarnow DP. Prevalence of Interproximal Open Contacts Between Single-Implant Restorations and Adjacent Teeth. Int J Oral Maxillofac Implants 2016;31(5). 10.11607/jomi.4432.
  23. Pang NS, Suh CS, Kim KD, Park W, Jung BY. Prevalence of proximal contact loss between implant-supported fixed prostheses and adjacent natural teeth and its associated factors: a 7-year prospective study. Clin Oral Implants Res 2017; 28(12):1501-8. doi: 10.1111/clr.13018 [Crossref] [ Google Scholar]
  24. Liang CH, Nien CY, Chen YL, Hsu KW. The prevalence and associated factors of proximal contact loss between implant restoration and adjacent tooth after function: A retrospective study. Clin Implant Dent Relat Res 2020; 22(3):351-8. doi: 10.1111/cid.12918 [Crossref] [ Google Scholar]
  25. Saber A, Chakar C, Mokbel N, Nohra J. Prevalence of Interproximal Contact Loss Between Implant-Supported Fixed Prostheses and Adjacent Teeth and Its impact on Marginal Bone Loss: A Retrospective Study. Int J Oral Maxillofac Implants 2020;35(3). 10.11607/jomi.7926.
  26. French D, Naito M, Linke B. Interproximal contact loss in a retrospective cross-sectional study of 4325 implants: Distribution and incidence and the effect on bone loss and peri-implant soft tissue. J Prosthet Dent 2019; 122(2):108-14. doi: 10.1016/j.prosdent.2018.11.011 [Crossref] [ Google Scholar]
  27. Jo D-W, Kwon M-J, Kim J-H, Kim Y-K, Yi Y-J. Evaluation of adjacent tooth displacement in the posterior implant restoration with proximal contact loss by superimposition of digital models. J Adv Prosthodont 2019; 11(2):88-94. doi: 10.4047/jap.2019.11.2.88 [Crossref] [ Google Scholar]
  28. Almalki AD, Al-Rafee MA. Evaluation of presence of proximal contacts on recently inserted posterior crowns in different health sectors in Riyadh City, Saudi Arabia. J Family Med Prim Care 2019; 8(11):3549. doi: 10.4103/jfmpc.jfmpc_735_19 [Crossref] [ Google Scholar]
  29. Shi J-Y, Gu Y-X, Lai H-C. Proximal Contact Alterations Between Implant-Supported Restorations and Adjacent Natural Teeth in the Posterior Region: A 1-Year Preliminary Study. Int J Oral Maxillofac Implants 2019;34(1). 10.11607/jomi.6870.
  30. Wang D, Zhang X, Zhang C, Jiang L, Deng C, Zhao B. Clinical assessment of food impaction after implant restoration: a retrospective analysis. Food Science and Technology 2021; 41:1056-61. [ Google Scholar]
  31. Bompolaki D, Edmondson SA, Katancik JA. Interproximal contact loss between implant-supported restorations and adjacent natural teeth: A retrospective cross-sectional study of 83 restorations with an up to 10-year follow-up. J Prosthet Dent. 2022 Mar;127(3):418-424. 10.1016/j.prosdent.2020.09.034.
  32. Yen J-Y, Kang L, Chou I-C, Lai Y-L, Lee S-Y. Risk assessment of interproximal contact loss between implant-supported fixed prostheses and adjacent teeth: A retrospective radiographic study. J Prosthet Dent. 2020. 10.1016/j.prosdent.2020.06.023.
  33. Chen Q, Shi Y, Zhang Z, Song G. A Single-Center Study of a Resin Inlay Dental Implant-Fixed Prosthesis for Closing Proximal Contact Loss in 89 Patients Who Underwent 3-Year Follow-Up. Med Sci Monit: International Medical Journal of Experimental and Clinical Research 2021; 27:e933809-1. doi: 10.12659/MSM.933809 [Crossref] [ Google Scholar]
  34. Latimer JM, Gharpure AS, Kahng HJ, Aljofi FE, Daubert DM. Interproximal open contacts between implant restorations and adjacent natural teeth as a risk-indicator for peri-implant disease—A cross-sectional study. Clin Oral Implants Res 2021; 32(5):598-607. doi: 10.1111/clr.13730 [Crossref] [ Google Scholar]
  35. Kandathilparambil MR, Nelluri VV, Vayadadi BC, Gajjam NK. Evaluation of biological changes at the proximal contacts between single-tooth implant-supported prosthesis and the adjacent natural teeth–An in vivo study. J Indian Prosthodont Soc 2020; 20(4):378. doi: 10.4103/jips.jips_155_20 [Crossref] [ Google Scholar]
  36. Mehanna S, Habre-Hallage P. Proximal contact alterations between implant-supported restorations and adjacent teeth in the posterior region: A 3-month prospective study. J Clin Exp Dent 2021; 13(5):e479. doi: 10.4317/jced.57802 [Crossref] [ Google Scholar]
  37. Koori H, Morimoto K, Tsukiyama Y, Koyano K. Statistical analysis of the diachronic loss of interproximal contact between fixed implant prostheses and adjacent teeth. Int J Prosthodont 2010;23(6).
  38. Wei H, Tomotake Y, Nagao K, Ichikawa T. Implant prostheses and adjacent tooth migration: preliminary retrospective survey using 3-dimensional occlusal analysis. Int J Prosthodont 2008;21(4).
  39. Cocchetto R, Pradies G, Celletti R, Canullo L. Continuous craniofacial growth in adult patients treated with dental implants in the anterior maxilla. Clin Implant Dent Relat Res 2019; 21(4):627-34. doi: 10.1111/cid.12790 [Crossref] [ Google Scholar]
  40. Dörfer CE, Von Bethlenfalvy ER, Staehle HJ, Pioch T. Factors influencing proximal dental contact strengths. Eur J Oral Sci 2000; 108(5):368-77. doi: 10.1034/j.1600-0722.2000.108005368.x [Crossref] [ Google Scholar]
  41. Oh W-s, Oh J, Valcanaia AJ. Open Proximal Contact with Implant-Supported Fixed Prostheses Compared with Tooth-Supported Fixed Prostheses: A Systematic Review and Meta-analysis. Int J Oral Maxillofac Implants 2020;35(6). 10.11607/jomi.8415.
  42. Hogg WS, Zulauf K, Mehrhof J, Nelson K. The Influence of Torque Tightening on the Position Stability of the Abutment in Conical Implant-Abutment Connections. I Int J Prosthodont 2015;28(5). 10.11607/ijp.3853.
  43. Korsch M, Obst U, Walther W. Cement-associated peri-implantitis: a retrospective clinical observational study of fixed implant-supported restorations using a methacrylate cement Clin Oral Implants Res 2014;25(7):797-802. 10.1111/clr.12173.
  44. Daftary F, Mahallati R, Bahat O, Sullivan RM. Lifelong craniofacial growth and the implications for osseointegrated implants. Int J Oral Maxillofac Implant 2013;28(1). 10.11607/jomi.2827.
  45. Joshipura KJ, Rimm E, Douglass C, Trichopoulos D, Ascherio A, Willett W. Poor oral health and coronary heart disease. J Dent Res 1996; 75(9):1631-6. doi: 10.1177/00220345960750090301 [Crossref] [ Google Scholar]
  46. Garcia RI, Krall EA, Vokonas PS. Periodontal disease and mortality from all causes in the VA Dental Longitudinal Study. Ann Periodontol 1998; 3(1):339-49. doi: 10.1902/annals.1998.3.1.339 [Crossref] [ Google Scholar]
  47. Mercado F, Marshall RI, Klestov AC, Bartold PM. Is there a relationship between rheumatoid arthritis and periodontal disease?. J Clin Periodontol 2000; 27(4):267-72. doi: 10.1034/j.1600-051x.2000.027004267.x [Crossref] [ Google Scholar]
  48. Bergström J, Eliasson S, Dock J. A 10-year prospective study of tobacco smoking and periodontal health. J Periodontol 2000; 71(8):1338-47. doi: 10.1902/jop.2000.71.8.1338 [Crossref] [ Google Scholar]
  49. Lagervall M, Jansson L, Bergström J Clin Periodontol 2003;30(4):293-9. 10.1034/j.1600-051x.2003.00325.x.
  50. Alharby A, Alzayer H, Almahlawi A, Alrashidi Y, Azhar S, Sheikho M. Parafunctional behaviors and its effect on dental bridges. J Clin Med Res 2018; 10(2):73. doi: 10.14740/jocmr3304w [Crossref] [ Google Scholar]

Submitted: 22 Jun 2022
Revised: 08 Aug 2022
Accepted: 14 Aug 2022
First published online: 12 Nov 2022
EndNote EndNote

(Enw Format - Win & Mac)

BibTeX BibTeX

(Bib Format - Win & Mac)

Bookends Bookends

(Ris Format - Mac only)

EasyBib EasyBib

(Ris Format - Win & Mac)

Medlars Medlars

(Txt Format - Win & Mac)

Mendeley Web Mendeley Web
Mendeley Mendeley

(Ris Format - Win & Mac)

Papers Papers

(Ris Format - Win & Mac)

ProCite ProCite

(Ris Format - Win & Mac)

Reference Manager Reference Manager

(Ris Format - Win only)

Refworks Refworks

(Refworks Format - Win & Mac)

Zotero Zotero

(Ris Format - FireFox Plugin)

Abstract View: 1252
PDF Download: 1366
Full Text View: 411